Overview
if opcode == Add {
// do addition
}
if opcode == SRead {
// do storage read
}
...if opcode == Add {
// do addition
}
if opcode == SRead {
storage_queue.push((address, value));
// proof storage read in other circuit
}
...Public Input Structure

start flag
Boolean that shows if this is the first instance of corresponding circuit type

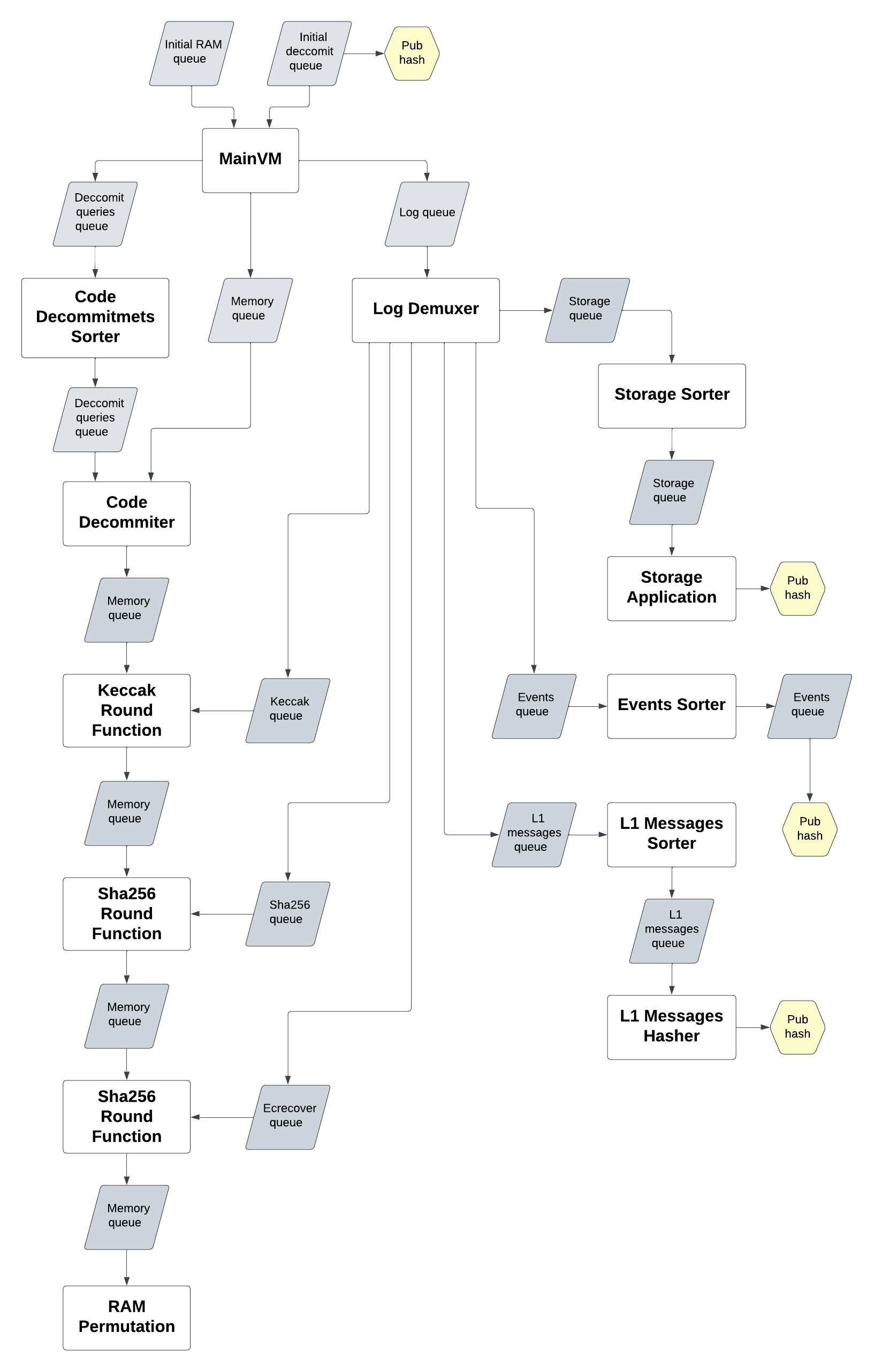
Overall View of Base Layer Circuits

Base Layer Circuits
Last updated